GB/T 7714-2025与GB/T 7714-2015相比,变更了哪些,对期刊参考文献格式有什么影响?
GB/T 7714是中国学术出版的规范基石,自1987年首次发布以来,历经2005年和2015年两次修订。
在学术出版日新月异的今天,2015版标准明显滞后。传统纸质文献的著录规则相对完善,但面对预印本、数据集等新兴学术成果,旧标准缺乏明确指引。
在这种情况下,第四版GB/T 7714-2025应运而生,到26年7月1日开始实施,标志着中国学术界将正式告别GB/T 7714-2015,迎来一个更加国际化、更适应数字学术生态的参考文献著录新时代。
对于论文作者而言,了解并及时更新参考文献著录习惯是至关重要的。期刊编辑部则需要相应更新投稿指南和论文模板,确保从2026年下半年起收到的稿件能符合新标准要求。未来3个月内,学术期刊势必会紧随国家标准进行变更,怎么变?变哪些?还需要仔细研究GB/T 7714-2025的著录细则。
另外,当标准变更,常用的校对软件、文献管理软件是否能同步更新?这也是我们要考虑的问题之一。
目前,文献校对系统内测V2版本已经在做GB/T 7714-2025的适配,欢迎各位期刊编辑部老师试用!如您的期刊格式与标准略有不同,可联系技术人员进行个性化定制。——无论那种需求,均免费使用。
文献校对系统
https://xsjxkt.com/literature/
运行逻辑:
1、智能解析:自动识别参考文献和引用,目前只支持DOCX格式;
2、精准校对:将识别后的参考文献与权威学术网站进行信息源比对,从而确保文献信息来源的准确性,达到校对目的——逐字校对、修改格式;
3、一键修正:智能识别参考文献的错误,提供修正建议,可支持整篇文章的批量校对工作。
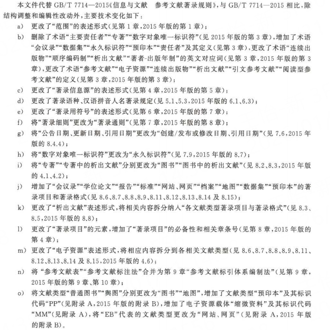
中州期刊联盟小编做了两版标准的对比,方便大家参阅!
相较于2015年版本,新标准在体例上做了较大调整,在内容上实现了多项重要突破。
①从形式上看,新标准页数增加至39页,补充了非常多的内容,在很多著录规则上都更为详细;
②从内容上看,新标准增加了预印本、数据集等新型文献类型的著录规则,并明确了地图、报告、档案等特殊文献在载体形态不同时的著录方式;同时在文献类型上做了些许调整,比如增加了预印本及其标识码PP;
③从格式上看,新标准去掉了非电子资源文献的引用日期,更改了用汉语著录人名的规则等;
④从文字上看,新标准的表述更为严谨,且从著录项目的必要性上对具体的著录格式进行了规范。
*对于各专业术语的范围变更、著录用符号,参见GB/T 7714/2025文档。
6.1 参考文献原则上要求用信息资源本身的语种著录。必要时,可采用双语著录。用双语著录参考文献时,首先应用信息资源的原语种著录,然后用其他语种著录。
5.1 参考文献应用信息资源本身的语种著录。
(此为解释性文字,多用口语化表述,帮助理解;下同)
新标准中,参考文献应该用信息源本身的语种著录,比如引用的英文文献,参考文献就写成英文的,不必再转成中文。
此条,在旧标准中,记录为“在必要时可采用双语著录”。
8.1.1 个人著者采用姓在前名在后的著录形式。欧美著者的名可用缩写字母,缩写名后省略缩写点。欧美著者的中译名只著录其姓;同姓不同名的欧美著者,其中译名不仅要著录其姓,还需著录其名的首字母。依据GB/T28039一2011有关规定,用汉语拼音书写的人名,姓全大写,其名可缩写,取每个汉字拼音的首字母。
7.1.1 个人责任者应采用姓在前名在后的著录形式。欧美责任者的中译名可只著录其姓,其名可用缩写字母,缩写名后省略缩写点。同姓不同名的欧美责任者,其中译名不仅应著录其姓,还应著录其名的首字母。用西文著录个人责任者,姓应全部著录,首字母应大写,名可缩写为首字母,如用首字母无法识别该人名时,可著录全名;用汉语拼音著录个人责任者,姓应全部著录,首字母应大写,名宜用全称。
新标准中,引用的参考文献中,西文著录的作者名字,首字母需要大写,其他不用大写;汉语拼音著录时,宜用全名,其中姓应该是完整写出。
示例——
西文著录者格式,如Augustus De Morgan
旧标准(2015版),写作:DE MORGAN A
新标准(2025版),写作:De Morgan A
汉语拼音著录者格式,如Li Jiangning
旧标准(2015版),写作:LI Jiangning/LI J N
新标准(2025版),写作:Li Jiangning
8.2 题名包括书名、刊名、报纸名、专利题名、报告名、标准名、学位论文名、档案名、舆图名、析出的文献名等。题名按著录信息源所载的内容著录。
7.2.1 题名应按著录信息源所载的内容著录。如无题名信息,可根据信息源所载内容自拟题名,并置于“[ ]内”。
新标准中,如果遇到参考文献没有题名的情况,作者可以根据信息源所收录的内容,进行自拟题,同时必须用“[]”框住。
如:自拟题名 [《昨日之歌》图书封面]
3.12 数字对象唯一标识符:针对数字资源的全球唯一永久性标识符,具有对资源进行永久命名标志、动态解析链接的特性。
3.10 永久标识符:通过独立于数字对象物理位置或当前所有权提供访问以确保对数字对象永久存取的唯一标识符,如DOI,URN等。
新标准中,将原来的数字对象唯一标识符扩大为永久标识符,使文献引用更加规范,适用性更广。
4.1.2 著录格式:主要责任者.题名:其他题名信息[文献类型标识/文献载体标识].其他责任者.版本项.出版地:出版者,出版年:引文页码[引用日期].获取和访问路径.数字对象唯一标识符
8.2.2 图书应按一下格式著录:“主要责任者.题名:其他题名信息[文献类型标识/文献载体标识].其他责任者.版本.出版地;出版者,出版年:引文页码.获取和访问路径.永久标识符.”
修改后,专著参考文献中不必再加入引用日期,且文献类型标识由之前的“任选”改为“必备”项。同理,图书中的析出文献著录格式调整如下。(其他非电子资源类型均有类似修改,不再赘言)
2025版 图书著录项目
| 文献类型标识 | 必备 |
| 永久标识符 | 电子资源可选 |
新增的预印本、数据集等,以及原有的专利、标准、会议等引用格式有较大变动,具体的格式说明见下:
(说明:各文献类型著录项目中,红色为必备项目;蓝色为有则必备项;绿色为电子资源必备项;橘色为可选项;紫色为电子资源可选项)
引用格式:主要责任者.题名:其他题名信息[文献类型标识/文献载体标识].其他责任者.版本.出版地:出版者,出版年:引文页码.获取和访问路径.永久标识符.
旧版标准:主要责任者.题名:其他题名信息[文献类型标识/文献载体标识].其他责任者.版本项.出版地:出版者,出版年:引文页码[引用日期].获取和访问路径.数字对象唯一标识符.
主要变更:
①不再标注引用日期。
②用永久标识符代替数字对象唯一标识符,电子资源如永久标识符和路径有部分重复,则不必再标注永久标识符;
③文献类型标识由任选项变为必选项。
④增加了其他题名信息,并标注为有则必备项,即不能省略副标题、多卷书的分卷书名。
小编说:
现行标准在实际应用时,各大期刊都对其著录项的保留、取舍、新增做了自己的要求,已经非常规范,所以新标准虽然有部分改动,但实际影响并不大。
示例:张伯伟.全唐五代诗格汇考[M].南京:江苏古籍出版社,2002:288.
引用格式:析出文献主要责任者.析出文献题名:析出文献其他题名信息[文献类型标识/文献载体标识].析出文献其他责任者//图书主要责任者.图书题名:其他题名信息.版本.出版地:出版者,出版年:析出文献页码.获取和访问路径.永久标识符.
旧版标准:主要责任者.题名:其他题名信息[文献类型标识/文献载体标识].其他责任者.版本项.出版地:出版者,出版年:引文页码[引用日期].获取和访问路径.数字对象唯一标识符.
主要变更:
①不再标注引用日期。
②用永久标识符代替数字对象唯一标识符,电子资源如永久标识符和路径有部分重复,则不必再标注永久标识符;
③文献类型标识由任选项变为必选项。
④增加了其他题名信息,并标注为有则必备项,即不能省略副标题、多卷书的分卷书名。
小编说:
实际上现行标准在应用时,已经做到了非常规范,所以新标准虽然有部分改动,但实际影响不太大。
示例:阿扬.谈谈技艺:与诺贝尔获奖得者埃里克·坎德尔的问答[M].姜海伦,译//《环球科学》杂志社.人事记忆力:关于学习、思考与遗忘的脑科学.北京:机械工业出版社,2002:15-18.
范围:以连续的各个部分发行的、通常具有数字或年代标识的、计划无限期发行,不论周期长短的印刷文献或非印刷形式的出版物,包括期刊、报纸等。
引用格式:主要责任者.题名:其他题名信息[文献类型标识/文献载体标识].年,卷(期)—年,卷(期).出版地:出版者,出版年.获取和访问路径.永久标识符.
旧版标准:主要责任者.题名:其他题名信息[文献类型标识/文献载体标识].年,卷(期)-年,卷(期).出版地:出版者,出版年[引用日期].获取和访问路径.数字对象唯一标识符.
主要变更:
①不再标注引用日期。
②用永久标识符代替数字对象唯一标识符,电子资源如永久标识符和路径有部分重复,则不必再标注永久标识符;
③文献类型标识由任选项变为必选项。
小编说:
现行标准在实际应用时,各大期刊都对其著录项的保留、取舍、新增做了自己的要求,已经非常规范,所以新标准虽然有部分改动,但实际影响并不大。
示例:中华医学会湖北分会.临床内科杂志[J].1984,1(1)一.武汉:中华医学会湖北分会,1984一.
引用格式:析出文献主要责任者.析出文献题名:析出文献其他题名信息[文献类型标识/文献载体标识].析出文献其他责任者.连续出版物题名:其他题名信息,年,卷(期/版次):页码.获取和访问路径.永久标识符.
旧版标准:析出文献主要责任者.析出文献题名[文献类型标识/文献载体标识].联系出版物题名:其他题名信息,年,卷(期):页码[引用日期].获取和访问路径.数字对象唯一标识符.
主要变更:
①不再标注引用日期。
②用永久标识符代替数字对象唯一标识符,电子资源如永久标识符和路径有部分重复,则不必再标注永久标识符;
③文献类型标识由任选项变为必选项。
④增加了其他题名信息,并标注为有则必备项,即不能省略副标题。
小编说:
现行标准在实际应用时,各大期刊都对其著录项的保留、取舍、新增做了自己的要求,已经非常规范,所以新标准虽然有部分改动,但实际影响并不大。
示例:丁文祥.数字革命与竞争国际化[N].中国青年报,2000-11-20(15).
提醒:目前知网在引用报纸时,报纸版本号写作3位数,实际应按照报纸的版本号直接引用,无需加“0”或“00”。
范围:包括向大会提交的论文、通常还有论文的讨论和与论文相关事务等内容报道的文献。
图书、连续出版物及其析出文献形式出现的会议录,按照对应的载体进行著录,其他会议录按照本条执行。
现在很多期刊会举办会议进行征稿,如果优稿最后是以期刊或者书的形式集结出版的,那么就按照对应期刊/书的格式进行引用。
引用格式:主要责任者.题名:其他题名信息[文献类型标识/文献载体标识]//会议名称,会议年份:引文页码.获取和访问路径.永久标识符.
旧版标准:未单独列出,只在附录A中有举例,举例中多是以图书、连续出版物形式出版的会议录。
主要变更:
按照出版形式和载体,将会议分开著录,使会议文献的溯源更加方便。
小编说:
会议录的变动比较大。以三大数据库检索为例,知网、万方和维普目前对会议的引用各有不同:
知网对会议论文的引用:作者名.题目[C]//会议单位.会议集名称.作者单位.年份:页码 例:秦艺源.党史入题鉴往知来,时空为尺量度新程——以“2025年黑吉辽蒙普通高等学校招生选择性考试主观题18”说开[C]//北京国际交流协会,长治市上党区诗词学会.2025年第四届教育创新与经验交流研讨会论文集.呼和浩特市第三十一中学;,2025:401-405.DOI:10.26914/c.cnkihy.2025.084924.
万方对会议论文的引用: 作者名.题目[C]//会议集名称.年份:页码 例:李培鑫. 城市集聚、城市群经济与竞争力提升[C]//首届(2014)中国城市发展与产业经济学术年会论文集. 2014:508-525.
维普对会议论文的引用:作者名.题目[C]//会议单位.会议集名称.会议地点,年份:页码 例:周东晓,陈阳,厉荣飞.城市更新对房地产价值的影响及其对地方经济发展的作用[C]//中国智慧工程研究会.2025社会发展与创新学术交流会论文集.中国重庆市重庆市,2025:1-3.
此外,各个期刊也有不同的引用形式,在新版实行后,需要进行统一。
示例:李妍,王莹.医疗机构保洁人员“一前五后”手卫生干预效果研究[C]//中华预防医学会医院感染控制分会第31次全国医院感染学术年会,2022:2.
引用格式:主要责任者.题名:其他题名信息[文献类型标识/文献载体标识].学位授予单位所在地:学位授予单位,学位授予年:引文页码.获取和访问路径.永久标识符.
旧版标准:未单独标明,只在附录A中有举例。
主要变更:
基本无。
小编说:
无主要变更,但实际引用中,很多期刊格式会省略学位授予单位所在地。新标准中要求学位授予单位所在地为“有则必备”项目,后续或可考虑增加。
示例:王琦.融合星载GNSS-R和SAR数据的高时空分辨率土壤湿度反演方法研究[D].武汉:武汉大学,2022:87.
范围:图书、连续出版物及其析出文献形式出现的报告,按照对应的载体进行著录,其他报告按照本条执行。
引用格式:主要责任者.题名:其他题名信息:报告编号[文献类型标识/文献载体标识].发布日期:引文页码.获取和访问路径.永久标识符.
旧版标准:未单独标明,只在附录A中有举例。
主要变更:
①不再标注引用日期。
②用永久标识符代替数字对象唯一标识符,电子资源如永久标识符和路径有部分重复,则不必再标注永久标识符;
③文献类型标识由任选项变为必选项。
小编说:
示例:汤万金.人体安全重要技术标准研制最终报告:7178999X-2006BAK04A10/10.2013[R/OL]2013-09-30.http://www.nstrs.cn/xiangxiBG.aspx? id=41707
范围:
引用格式:标准编号 标准名称[文献类型标识/文献载体标识].获取和访问路径.永久标识符.(标准化文件中“文献类型标识”为可选项)
旧版标准:未单独标明,只在附录A中有举例。标准制定单位.标准名称 标准号[文献类型标识/文献载体标识]出版地:标准出版单位,出版年:页码
主要变更:
变化巨大,跟标准文献有关的只保留了编号、名称以及访问路径,其他项均不在著录。
小编说:
期刊对标准文献的著录需要对应变更。
示例:
新标准 NB/T 10386-2020 水电工程水温实时监测系统技术规范[S].
旧标准 全国信息与文献标准化技术委员会.文献著录:第4部分 非书资料:GB/T3792.4一2009[S].北京:中国标准出版社,2010:3.
引用格式:专利申请者/所有者.题名:其他题名信息:专利申请号[文献类型标识,文献载体标识].公告(公开)日期:引文页码.获取和访问路径.永久标识符.(此处[文献类型标识,文献载体标识]中的“,”应该有误,应写作“/”)
旧版标准:专利申请者或所有者.专利题名:专利号[文献类型标识/文献载体标识]公告日期或公开日期[引用日期].获取和访问路径.数字对象唯一标识符.
主要变更:
①补充其他题名信息,如有必须标注。
②文献类型标识由任选项变为必选项。
③专利号的格式需完整著录。
④不再标注引用日期。
⑤增加引文页码的著录,必备性为“有则必备”。
小编说:
专利的变更比较小,也很细节,需注意。
示例:
新标准 邓一刚.全智能节电器:CN200610171314.3[P].2008-01-16:8-9
旧标准 邓一刚.全智能节电器:200610171314.3[P].2006-12-13
范围:凡以网页形式出现的图书、连续出版物、会议录、学位论文、报告、标准、专利、档案、地图、数据集、预印本,应按相应文献类型的规则著录。除此之外的网站、网页及其析出内容应按本条著录
引用格式:主要责任者.题名:其他题名信息[文献类型标识/文献载体标识].(创建或修改日期).[引用日期].获取和访问路径.
主要变更:
新增加项。
小编说:
此前对网站的引用未做统一说明。期刊编辑更新论文格式需考虑进去。
示例:中国国家博物馆[EB/OL].[2025-05-06]. https://www.chnmuseum.cn/.
范围:凡以网页形式出现的图书、连续出版物、会议录、学位论文、报告、标准、专利、档案、地图、数据集、预印本,应按相应文献类型的规则著录。除此之外的网站、网页及其析出内容应按本条著录
引用格式:主要责任者.题名:其他题名信息[文献类型标识/文献载体标识].(创建或修改日期).[引用日期].获取和访问路径.永久标识符.
旧版标准:按照电子资源标准为:主要责任者.题名:其他题名信息[文献类型标识/文献载体标识].出版地:出版者,出版年:引文页码(更新或修改日期)[引用日期].获取和访问路径.数字对象唯一标识符.
主要变更:
①文献类型标识由任选项变为必选项。
②不再规定出版地、出版者、出版年、引文页码。
③永久标识符取代数字对象唯一标识符。
小编说:
需修改期刊论文模板对参考文献的要求。
示例:高等教育文献保障系统.馆际互借与文献传递服务[EB/OL].[2025-06-21].http://home.calis.edu.cn/pages/list.html? id=410le184-7f64-4798-a5el-8e37aa6994fc.
范围:图书和图书析出文献形式出现的档案,其著录格式不执行本条规定。
引用格式:主要责任者.题名:其他题名信息:档号[文献类型标识/文献载体标识].收藏者所在地:收藏者,形成日期:引文页码.获取和访问路径.永久标识符.
小编说:
2015版标准增加了档案文献类型[A],但是并未将其作为独立的参考文献类型指定著录规则。在旧标准的示例中,档案的著录沿用了专著和电子资源的格式。但在近十年间,很多学者对其发出质疑,提出指定专门的标准用以适配。
新标准在参考专业人士的建议下,指定了档案的著录格式,和以往具有非常大的不同,补充了收藏者所在地、收藏者、形成日期、引文页码著录项。
期刊编辑部在制定最新格式规范时,需注意新标准的变更!
示例:李鸿章.奏请上海道库洋务外销要款无款可筹仍拨药厘接济事:04-01-35-0399-039[A].北京:中国第一历史档案馆,1887(光绪十三年三月十三日).
范围:图书和图书析出文献形式出现的地图,其著录格式不执行本条规定
引用格式:主要责任者.题名:其他题名信息.比例尺[文献类型标识/文献载体标识].版本.出版地:出版者,出版年.尺寸.获取和访问路径.永久标识符.(“尺寸”项为纸质单幅地图必备)
示例:胡健民.东南极拉斯曼丘陵地区地质图.1:25 000[CM].北京:科学出版社,2021.128 cm×84 cm.
范围:相似或相关数据合乎逻辑的集合或分组,通常用作记录或用于研究。
图书、连续出版物及其析出文献形式出现的数据集,其著录格式不执行本条规定
引用格式:主要责任者.题名:其他题名信息[文献类型标识/文献载体标识].版本.发布平台(发布或修改日期)[引用日期].获取和访问路径.永久标识符.(“版本”项为可选项)
示例:周壮,李盛阳,吴薇,等.天宫二号遥感图像自然景物分类科学数据[DS/OL].V1.0.国家基础学科公共科学 数 据 中 心 (2023-09-10)[2025-07-15].https://www.nbsdc.cn/general/dataLinks/CSTR: 16666. 11.nbsdc.tfpbwtgf.
范围:尚未通过同行评审单仍可广泛使用的文稿。
引用格式:主要责任者.题名:其他题名信息[文献类型标识/文献载体标识].版本.出版平台(创建或修改日期)[引用日期].获取和访问路径.永久标识符.
小编说:
预印本属于电子资源,但2015版标准给的案例并不包括预印本。预印本属于近几年新兴的学术出版形式,各大期刊对其著录的格式差异巨大,有的将其归为[J],有的将其归为[Z]……
新标准的出现考虑到预印本的发展,将其单独归类为[PP],并规定了预印本文献的著录项。各期刊在指定2026版投稿规范时,务必考虑并加上预印本的参考文献格式。
示例:肖玲,张雪,王永.数据要素的统计测算方法探究[PP/OL].PSSXiv(2024-07-02)[2024-09-30].https://zsyyb.cn/abs/202408.01096. CSTR:32012.36.PSSXiv.202408.01096.
在学术出版的实际应用中,尽管已经有参考文献国家标准,但每一个期刊都会在此基础上,根据其学科特点、读者群体和出版传统,制定并执行其特有的、细化的格式规范。这些规范不仅确保了期刊在视觉和结构上的统一性与专业性,也提升了稿件的可读性与评审效率。
例1:四川大学学报社科版的参考格式为:
例2:芒种期刊的参考文献格式为:
考虑到各期刊的文献著录格式有自己的要求,【文献校对系统】第二版即将推出定制化需求,各期刊编辑可将自己新制定的文献格式规范发给我们,我们会尽快做好适配,发给编辑老师使用。
文献校对系统
https://xsjxkt.com/literature/
内测申请通道
免费——好用——实用
- 高校怪象:越评上教授,越不想干?不申项目、不搞科研、不卷职称:大批高校教授副教授,正在悄悄进入「微退休」模式!
- 2026版SCD再出幺蛾子?!《包装与设计》惨遭“一月游”,入选SCD目录不到两月就被悄悄剔除!——回答《包装与设计》还是SCD期刊吗?
- 现在高校已经完全实现了内行管理内行,为什么高校教师的日子反而变苦了?
- 高校现状,明知不可能,还必须去做,为什么二本院校年年都强制让老师去申请国自然和国社科?
- 论文没有查重报告默认直接拒稿?啥操作?投稿先交查重报告,成了杂志审稿标配?不自带就pass???不是凭啥呢!
- 高校老师评职称指定发《郑州日报》?原来省会级党报才是评职称的制胜关键!附《郑州日报》理论版投稿邮箱、录稿喜好及避坑指南~
- 这些重要报纸理论版都支持邮箱投稿!回复极快!
- 超级加倍!副教授每年至少2篇一区,降级一区论文数量直接翻倍,怎么论文现在都是批量发表了吗?发100篇普刊可以抵10篇核心吗?
- 震惊!Nature子刊论文竟有85%的参考文献都是假的!为提高编校质量,期刊编辑部启用这款文献校对软件,已经迫在眉睫!
- 大家有没有觉得论文越来难投了,但是不知道具体难在哪里?明明自己的稿件的质量比以前高不少,但投稿却异常艰难
- 这些重要报纸理论版都支持邮箱投稿!回复极快!
- GB/T 7714-2025与GB/T 7714-2015相比,变更了哪些,对期刊参考文献格式有什么影响?
- 别被这个老掉牙的报纸理论版投稿邮箱误导了!最新核实91个报纸理论版投稿邮箱通道,一次集齐
- 喜报!《中国博物馆》入选CSSCI扩展版来源期刊(最新CSSCI南大核心期刊目录2025-2026版)!新入选!
- 2025年中科院分区表已公布!Scientific Reports降至三区
- 国内核心期刊分级情况概览及说明!本篇适用人群:需要发南核、北核、CSCD、科核、AMI、SCD、RCCSE期刊的学者
- CSSCI官方早就公布了最新南核目录,有心的人已经拿到并且投入使用!附南核目录新增期刊!
- 北大核心期刊目录换届,我们应该熟知的10个知识点。
- 注意,最新期刊论文格式标准已发布,论文写作规则发生重大变化!文字版GB/T 7713.2—2022 学术论文编写规则
- 盘点那些评职称超管用的资源,1,3和5已经“绝种”了

0373-5939925
2851259250@qq.com

