现代舞动作元素在中国民族民间舞蹈表演中的运用
摘要:中国民族民间舞蹈承载着深厚的文化记忆与地域特色,然而在全球化背景下面临着传承与创新的双重挑战。现代舞动作元素的引入为中国民族民间舞蹈注入新的生命力,其自由表达、空间重构及质感处理等特性与中国民族民间舞蹈的程式化语言形成互补。文章聚焦现代舞动作元素在民族民间舞蹈表演中的具体应用,旨在探索两者融合的可行路径,解决中国民族民间舞蹈在当代语境下的表现力局限问题,推动中国民族民间舞蹈舞蹈的创造性转化。通过理论与实践结合,揭示跨文化动作语汇对中国民族民间舞蹈形态重构的积极意义,为舞蹈创作者提供可操作的创新方法论。
关键词:现代舞动作元素;民族民间舞蹈;身体表达;空间重构
现代舞动作体系突破传统规范,以身体解放为核心,强调即兴表达与空间解构。中国民族民间舞蹈具有鲜明的符号特征,动作程式与民族文化基因深度绑定。在文化交融加速的当代社会,中国民族民间舞蹈的单一叙事模式难以满足观众的多元审美需求。现代舞的流动性空间处理、多维度节奏层次及抽象化情感表达,为中国民族民间舞蹈突破地域性限制提供技术支撑。二者在动作质感、动态张力层面的互补性,构成跨文化融合的实践基础。
1.现代舞动作元素概述
现代舞动作元素(图1)以身体解放为核心,打破程式化的动作规范,构建起强调个体意识表达的动态体系。其本质特征体现在对自然运动规律的深度挖掘,通过脊椎的波浪传导、关节的离心收缩等技术重构人体运动轨迹,形成不受传统美学框架约束的自由语汇。空间维度上突破平面移动模式,注重身体与重力关系的多层次探索,利用失衡与复位的力学原理创造悬浮、坠落等三维空间动态,使舞台空间转化为情感投射的载体。动作质感处理追求肌肉张力的精确控制,在爆发与延绵的交替中建立独特的节奏呼吸,如通过足弓推地的瞬间释放与骨盆下沉的持续蓄力形成戏剧性对比。力度变化并非单纯的力量增减,而是依托骨骼排列与筋膜延展的协同作用,塑造出兼具视觉冲击与内在张力的身体叙事。这种以解剖学为基础的动作解构方式,为舞蹈语言的创新提供了可延展的技术框架。
现代舞动作体系包含具有辨识度的核心语汇,其构成基础建立于人体动力学原理的深度开发。地面动作中的螺旋倒地技术强调躯干逐节触地的控制过程,通过胸椎旋转带动肢体形成连贯的翻滚轨迹,体现重力对抗中的动态平衡。垂直空间的弹跳动作突破传统起跳模式,注重足弓推地时跟腱储能与骨盆前倾的协同作用,创造具有悬浮感的抛物线运动。水平移动的滑步技术依托膝关节微屈形成的重心平移,配合肩胛骨下沉实现身体流线型转换。关节解构类动作如蛇形手臂,要求从锁骨到指尖形成筋膜链传导,在肩盂关节的多向活动中构建液态质感。呼吸驱动的收缩扩张技术聚焦膈肌运动与脊椎波浪的联动,将内脏空间变化外显为可见的身体韵律。这些元素共同构成可拆解重组的动态模块,其技术内核强调解剖学认知与能量传导的精确性,为跨文化舞蹈语汇融合提供可操作的物理基础。

图1 常见的现代舞动作元素
2.中国民族民间舞蹈概述
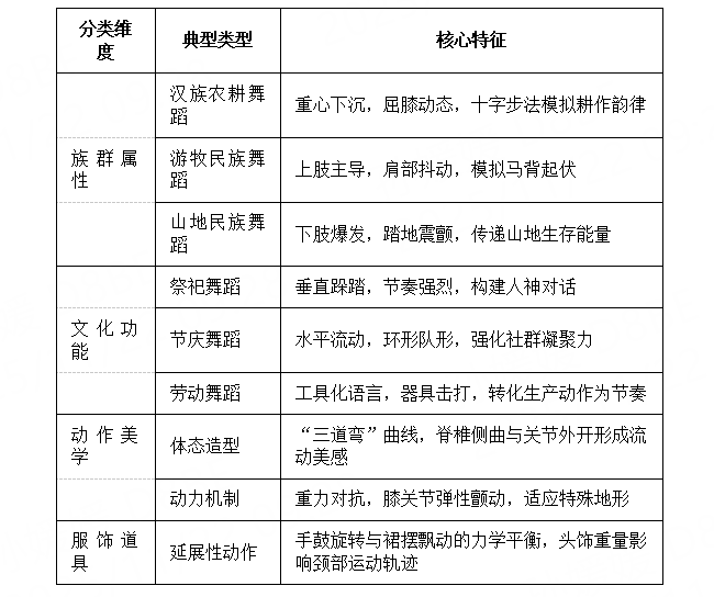
中国民族民间舞蹈体系根植于地域文化与族群生态,其分类依据动作形态与文化功能形成多维架构。按族群属性可分为汉族农耕舞蹈、游牧民族舞蹈及山地民族舞蹈三大支系,汉族舞蹈以重心下沉的屈膝动态为特征,如秧歌的十字步法呈现土地劳作的身体记忆;游牧民族舞蹈突出上肢表现力,蒙古族抖肩动作模拟马背起伏的韵律节奏;山地民族舞蹈强调下肢爆发力,彝族跳脚舞的踏地震颤传递山地族群的生命能量(表1)。从文化功能维度划分,祭祀舞蹈注重垂直维度的跺踏节奏,通过脚掌与地面的强力接触构建人神对话通道;节庆舞蹈偏好水平流动的环形队形,借助旋转与重复强化社群凝聚力;劳动舞蹈则发展出工具化身体语言,朝鲜族农乐舞的长鼓击打将生产工具转化为节奏载体。动作特征层面,多数中国民族民间舞蹈遵循“三道弯”体态美学,傣族舞蹈通过脊椎侧曲与膝部外开形成流动曲线;藏族舞蹈则以躯干前倾配合膝关节弹性颤动,形成高原环境特有的重力对抗模式。服饰道具作为动作延伸部分,维吾尔族手鼓的旋转技巧与裙摆飘动构成视觉力学平衡,苗银头饰的重量分布直接影响颈部运动轨迹。这些特征共同构成中国民族民间舞蹈的文化基因图谱,其动作编码系统承载着族群历史记忆与生存智慧。
表1 中国民族民间舞蹈分类与特点简表

中国民族民间舞蹈的传承面临文化生态变迁带来的结构性挑战。原生性传承依赖特定仪式场景与代际口传身授,其动作范式中的微妙发力方式容易在标准化教学中流失,如彝族烟盒舞指尖击打竹筒的共振技巧需在特定祭祀氛围中才能激活文化记忆。发展维度中,舞台化改编促使动作语汇发生功能性转化,蒙古族顶碗舞从宗教仪式转向剧场表演时,头部稳定技术需重新适配灯光与视角需求。数字化传播加速了跨地域风格的相互渗透,傣族孔雀舞的手部动作经网络解构后出现符号化倾向。专业院校的系统教学虽拓宽传承基数,但将苗族反排木鼓舞的即兴对舞程式化为固定组合时,削弱了其社群互动的本质属性。创新实践中,部分编导尝试提取朝鲜族鹤舞的呼吸韵律,与现代舞的脊椎延展技术嫁接,这种解构重组需警惕文化基因的过度稀释。解决路径在于建立活态传承机制,将田间地头的动作形态转化为可解析的力学模型,在保持核心文化符号的前提下开发模块化训练体系。
3.现代舞动作元素在中国民族民间舞蹈表演中的具体运用
3.1身体姿态与线条的运用
现代舞动作元素的介入为中国民族民间舞蹈的身体美学注入新的空间维度,其核心在于重构传统体态的内在力学逻辑。脊椎的延展技术突破中国民族民间舞蹈固有的“三道弯”定式,在保持傣族舞S型曲线的基础上引入现代舞的螺旋上升原理,使腰椎至颈椎形成连贯的能量通道,既保留传统体态符号又增强动作流动性。关节解构理念重塑藏族舞蹈的屈膝动态,将原本固定角度的颤膝转化为可调节的弹性机制,通过踝关节的波浪式传导使重力对抗从机械重复变为有机脉动。现代舞的收缩释放技术激活汉族秧歌的腰部运动,将平面扭摆发展为三维空间的离心收缩,利用腹斜肌的交替紧张形成更富张力的运动轨迹。身体轴线偏移手法拓展蒙古族舞蹈的肩部语汇,在原有抖肩动作中叠加肋间肌的侧向拉伸,创造出传统技艺难以企及的空间跨度。呼吸调控作为联结两种体系的关键,将朝鲜族舞蹈的均匀气息与现代舞的突进式呼吸相融合,使长鼓击打的节奏点与横膈膜震动产生共鸣效应。这种融合并非简单叠加,而是在解剖学认知层面重建动作编码系统,使中国民族民间舞蹈的象征性姿态获得当代身体表达的物理支撑,其文化内核通过肌肉记忆的重新配置得以延续与更新。
3.2空间运用与调度的创新
现代舞的空间理念重构了民族民间舞蹈的调度逻辑,将传统平面化队形转化为多维能量场(图2)。重力分配原理突破环形队列的均质分布,舞者根据动作张力动态调整间距,使蒙古族舞蹈的奔马意象不再受固定点位束缚,通过离心力与向心力的交替作用形成空间呼吸感。负空间概念激活彝族祭祀舞蹈的仪式场域,原本作为背景的空旷区域转化为动作延展区,舞者肢体轨迹的突然收缩制造出虚实相生的视觉张力。三维轨迹设计拓展维吾尔族赛乃姆的旋转维度,在水平移动中叠加垂直升降,传统绕腕动作因加入前庭系统对高度的感知产生新的动态平衡。地面动作的引入打破朝鲜族长鼓舞的直立传统,翻滚与滑行技术使鼓点节奏转化为触觉化的空间震动,臀部与地板的接触面成为新的发力源点。即兴调度机制解构苗族芦笙舞的程式化路线,舞者根据实时能量流动调整行进方向,群体动作的随机突变形成类似布朗运动的有机形态。这种空间重构并非否定传统调度法则,而是将祭祀仪式的同心圆结构转化为可伸缩的弹性网格,使农耕文化中的集体记忆获得当代剧场空间的立体表达。舞台边缘的模糊处理让傣族孔雀舞突破镜框式表演限制,指尖延伸轨迹穿透物理边界,在观众心理空间延续动作意象。时间维度的切割重组则赋予藏族弦子舞新的叙事可能,快慢交替的调度节奏使高原牧区的悠远意境与都市空间的碎片化体验产生对话。
3.3节奏处理与变化
现代舞的节奏解构理念为中国民族民间舞蹈注入了动态的时间维度,将固定节拍模式转化为弹性时值系统。传统鼓点节奏的机械循环被打破,彝族左脚舞的跺踏频率可随肌肉微颤产生毫秒级偏移,使群体动作在整齐划一中保留个体呼吸差异。复合节奏技术重组藏族踢踏的单一重音,前脚掌的快速点地形成十六分音符碎拍,与脚跟沉坠的全音符持续音构成垂直对位,肢体不同部位同时演绎多个节奏层。悬置节奏处理解放朝鲜族长鼓舞的腕部运动,鼓槌击打瞬间的延迟或前置形成听觉期待落差,物理性敲击转化为心理时间感知。自由速度控制技术重构蒙古族顶碗舞的旋转轴心,碗体晃动频率与腰部扭幅形成非整数倍速率关系,器物声响与身体运动剥离固有同步性后产生新的对话可能。呼吸主导的节奏生成机制替代苗族木鼓舞的固定节拍器模式,横膈膜的波浪式收缩带动骨盆摆动幅度,将祭祀仪式的集体亢奋状态转化为可量化的动力学模型。切分音重构技术拓展汉族秧歌的十字步法,脚掌着地时的瞬间停顿延长为可调节的造型时长,使农耕劳作的重复性节奏获得戏剧性张力。微观节奏变异技术挖掘维吾尔族赛乃姆的手腕细节,指关节的连续抖动衍生出三十二分音符颤抖音效,丝绸般顺滑的传统质感中增添颗粒状触感。
3.1情感表达与抽象表现
现代舞的情感外化机制重构了中国民族民间舞蹈的象征体系,将程式化情绪表达转化为具身化情感力学。肌肉震颤频率的精确控制替代传统表情符号,傣族孔雀舞指尖的细微颤动不再单纯模拟鸟喙形态,转而通过前臂屈肌群的交替收缩传递焦虑与渴望的复杂交织。重力倾覆技术解构藏族舞蹈的虔诚体态,身体重心在偏离中轴的瞬间失衡里投射出现代人信仰体系的多重矛盾。抽象造型语法重组蒙古族肩部语汇,抖动幅度与角速度的数学比例关系将草原民族的豪迈转化为空间向量式的情绪参数,使文化特质突破具体形象获得跨语境解读的可能。即兴生成机制激活苗族祭祀舞蹈的集体无意识,预设动作框架内允许个别关节的随机偏移,使仪式固有的肃穆氛围中生长出个体生命的真实颤动。皮肤表面张力控制技术拓展朝鲜族舞蹈的呼吸表现,毛孔收缩引发的细微战栗将均匀气息切割成情感脉冲,传统乐舞的和谐美学中渗入存在主义式的身体真实。液态运动原理重构汉族秧歌的喜悦表达,关节润滑度调节使欢庆动作在流畅中保留阻力质感,形成欢笑与泪水共存的复合情感光谱。阴影投射技术开发彝族左脚舞的阴性空间,肢体交错瞬间的光影变化将跺踏震动转化为可视化的情感频谱,使土地崇拜的集体记忆获得当代心理投射界面。这种转化并非消解中国民族民间舞蹈的情感本真,而是将祭祀仪式的集体性震颤分解为可调控的神经肌肉信号,使文化基因在当代身体经验中重新找到情感共鸣支点。
表2 现代舞动作元素与中国民族民间舞蹈的融合维度解析

4.结语
现代舞动作元素的融合需建立在对中国民族民间舞蹈文化基因的深度解构上。身体姿态的延展需保留秧歌的“三道弯”体态特征,通过现代舞的脊椎波浪动作增强线条流动性。空间调度可借鉴现代舞的螺旋移动轨迹,但需与蒙古族舞蹈的圆形场图形成对话关系。节奏处理应结合藏族踢踏的律动基础,植入现代舞的切分音型打破单一节拍。情感表达需保持彝族烟盒舞的叙事传统,运用现代舞的即兴触发机制深化情感层次。实践中需警惕文化符号的过度解构,在动作创新与仪式记忆间建立平衡。编创者应深入田野考察,提取传统动作的力学原理,将其与现代舞的动力学模型进行有机嫁接,形成具有文化辨识度的新语汇体系。
文章来源:《尚舞》https://www.zzqklm.com/w/wy/26862.html
- 马克思主义方法论在舞蹈创作中的应用 ——以现实题材舞蹈《远山不远》为例
- 课程思政元素融入中国古典舞基训教学的课程模式研究
- 新职教理念下高职舞蹈美育“三阶浸润”模式构建 ——以“以美铸魂,以艺润心”赋能课程思政的实践路径
- 中华优秀传统文化赋能中国舞剧创新 --以舞蹈诗剧《只此青绿》为例
- 黑龙江地域特色舞蹈融入高校舞蹈教学的路径探析
- 以版画为载体的美育与劳动教育融合的研究——基于教育评价改革背景
- 符号学视域下高校红色文化传播的认知与接受研究——基于江西高校的实证调查
- 满族服饰元素在虚拟文旅IP服饰设计中的创新融合与传承发展
- 唐诗西域书写中的民族和睦与文化认同
- 连接Z世代:以三星堆盲盒为媒介的文化认同构建研究
- 别被这个老掉牙的报纸理论版投稿邮箱误导了!最新核实91个报纸理论版投稿邮箱通道,一次集齐
- 喜报!《中国博物馆》入选CSSCI扩展版来源期刊(最新CSSCI南大核心期刊目录2025-2026版)!新入选!
- 2025年中科院分区表已公布!Scientific Reports降至三区
- 国内核心期刊分级情况概览及说明!本篇适用人群:需要发南核、北核、CSCD、科核、AMI、SCD、RCCSE期刊的学者
- CSSCI官方早就公布了最新南核目录,有心的人已经拿到并且投入使用!附南核目录新增期刊!
- 北大核心期刊目录换届,我们应该熟知的10个知识点。
- 注意,最新期刊论文格式标准已发布,论文写作规则发生重大变化!文字版GB/T 7713.2—2022 学术论文编写规则
- 盘点那些评职称超管用的资源,1,3和5已经“绝种”了
- 职称话题| 为什么党校更认可省市级党报?是否有什么说据?还有哪些机构认可党报?
- 《农业经济》论文投稿解析,难度指数四颗星,附好发选题!

0373-5939925
2851259250@qq.com

